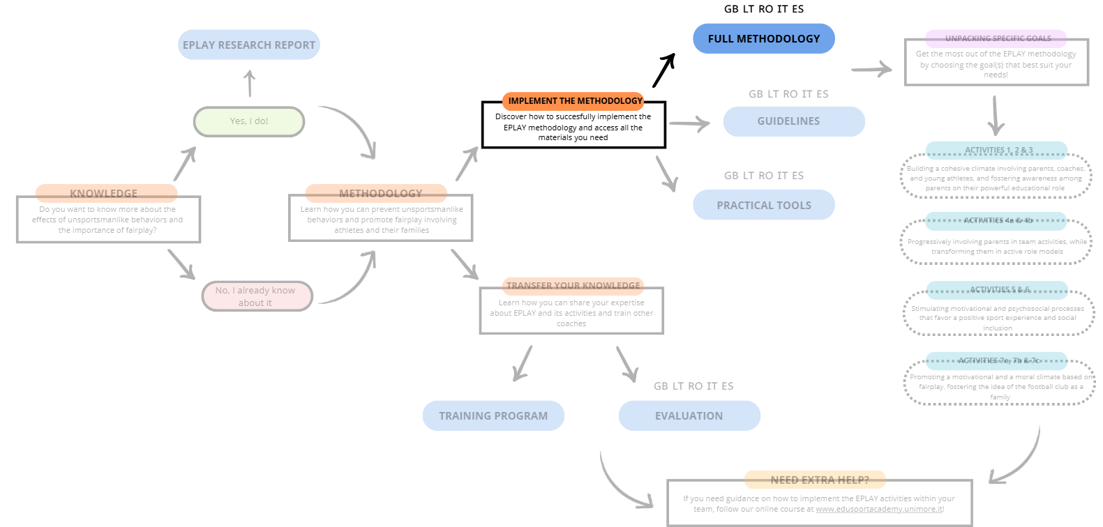
EPLAY METHODOLOGY
The EPLAY methodology describes in detail the seven classes of activities developed for the project by experts in the field of social and sport psychology, as well as the theoretical rationale behind each activity. Available in multiple languages.
OTHER LANGUAGE VERSIONS:


Funded by the European Union. Views and opinions expressed are however those of the authors only and do not necessarily reflect those of the European Union or the European Education and Culture Executive Agency (EACEA). Neither the European Union nor EACEA can be held responsible for them.
